关于申瓯
公司简介
制造实力
产品中心
IP语音交换IPPBX产品
SOC1000-UC产品
UC30/UC50
UC100
UC300
UC500
语音软交换系统
SOC1000软交换系统
SOC1000-S5
呼叫中心系统
SOC1000软交换系统
C3小型呼叫中心系统
程控交换机
数字程控交换机
SOC9000
SOC8000
JSY2000-06M
SOT600KII
SOT600EII
集团电话
HJK120S
HJK-120(208)
HJK-120(Q100)
SOC3100S
SOC3100HⅡ
调度机/IP调度系统
数字程控调度机
KTJ126本安调度机
SOC8000调度机
JSY2000-06M调度机
调度台
SOD8260触摸屏调度台
SOD8200丹麦键调度台
IP软调度系统
SOD8280触摸屏调度台
SOC1000-LD20联动调度系统
语音网关
模拟网关
SOT600-IAD-L
SOT600-IAD-M
SOT600-IAD-S
SOT600-IAD-3S
SOT600-IAD-128U
中继网关
SOC8000 SIP-GW
SOT600 SIP-GW
SOT600-OG-S
多功能电话机
数字专用话机
SOC81系列专用话机
SOC81系列直选台
SOC31系列专用话机
SOC31系列直选台
IP话机
S1智能IP话机
S3智能IP话机
普通电话机
两芯话机
HCD999(1)TSD电话机
HCD999(2)TSD电话机
HCD999(3)TSD电话机
HCD999(5)TSD电话机
HCD999(6)TSD电话机
传输接入产品
协议转换器系列产品
光纤收发器系列产品
PDH光端机系列产品
光综合传输系统
综合接入系列产品
MSTP多业务系列产品
MSAP多业务系列产品
视频光端机系列产品
线路保护器系列产品
冗余通信系列产品
其他相关产品
POE交换机
以太网交换机
变频器
喷绘机喷码机
解决方案
企业用户
指挥调度
电话录音
IPPBX软交换
行业应用
呼叫中心
光传输
专网传输
视频会议
新闻动态
公司新闻
行业动态
下载中心
软件下载
说明书下载
升级下载
客户案例
场景应用
联系我们
4008-622-988
客户案例
首页
>>
客户案例
新疆油田油气储运公司调度系统解决方案
上一篇:
老挝中农钾肥智慧矿山项目 软交换调度通信系统成功落地
下一篇:
省应急管理厅融合指挥语音系统
相关文章
SOC-G08-GTA600设备某部传输应用案例
丹阳电话交换机酒店组网安装调试案例(维也纳酒店)
中国石油天然气管道局国际语音通信应用方案
软交换系统应用案例
楼宇电话组网,中国银行南京江北新区支行选择申瓯UC500 IPPBX电话交换机
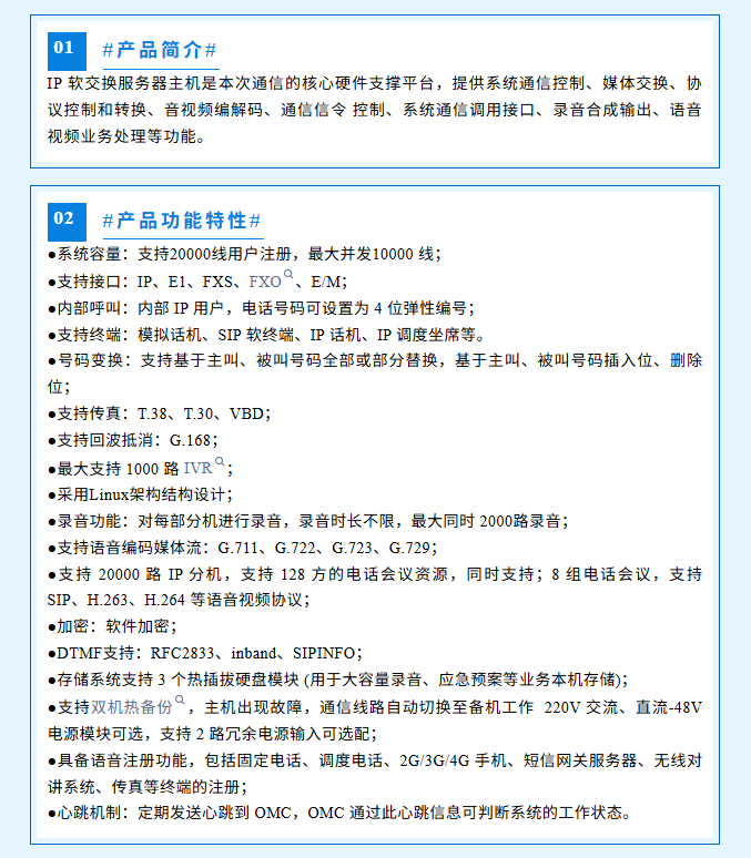
新疆油田油气储运公司调度系统解决方案
2千门数字程控交换机在部队项目安装部署
某县公安局千兆以太网多业务光端机组网应用实例